中国共产主义青年团湖北省委员会
2019年预算公布
编 制 目 录
一、中国共产主义青年团湖北省委员会概况
1.主要职能
2.机构及人员编制情况
3.部门预算单位构成
二、中国共产主义青年团湖北省委员会2019年部门预算表
1.2019年收支预算总表
2.2019年收入预算总表
3.2019年支出预算总表
4.2019年财政拨款收支预算总表
5.2019年一般公共预算支出情况表
6.2019年一般公共预算基本支出情况表
7.2019年政府性基金预算支出表
8.2019年财政拨款“三公”经费支出情况表
9.2019年财政专项支出预算表
10.2019年专项转移支付分市县表
三、中国共产主义青年团湖北省委员会2019年部门预算情况说明
1. 2019年收支预算情况的总体说明
2.收入预算情况说明
3.支出预算情况说明
4.财政拨款预算具体使用安排情况说明
5.省对下转移支付专项经费情况说明
6.政府采购预算安排情况说明
7.机关运行经费安排情况说明
8.“三公”经费安排情况说明
9.举借政府债务安排情况说明
10.国有资产占用情况说明
四、中国共产主义青年团湖北省委员会预算绩效情况说明
1.部门预算绩效开展情况
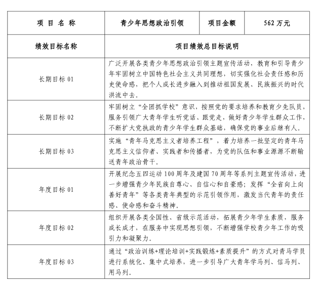
2.重点项目预算绩效目标
五、专业名词解释
1.财政拨款收入
2.事业收入
3.其它纳入
4.一般公共服务支出(类)群众团体事务(款)
5.教育支出(类)职业教育(款)高等职业教育(项)
6.社会保障和就业(类)行政事业单位离退休(款)归口管理的行政单位离退休(项)
7.卫生健康支出(类)医疗保障(款)行政单位医疗(项)
一、中国共产主义青年团湖北省委员会概况
(一)主要职能
1.领导全省共青团工作;负责省青联、省学联、省少先队工作委员会日常工作;指导全省青少年社会团体工作。
2.负责青少年思想政治引领工作,承担引导青少年听党话、跟党走的政治任务;指导并组织全省青少年思想理论教育、宣传文化活动和活动阵地建设,培养、选拔、表彰并推荐优秀青年;加强网上共青团工作,指导全省共青团用网、占网、建网。
3.协助省委、省政府有关部门做好大、中、小学学生的教育管理工作,维护学校稳定和社会安定团结。
4.组织全省团员青年围绕中心、服务大局,在促进经济社会发展中发挥生力军和突击队作用,完成省委、省政府和团中央部署的以青少年为主体的各项任务。
5.参与促进青少年发展和权益维护的规划、法规、政策措施的起草和实施工作,协助省委、省政府或受委托处理、协调与青少年权益相关的事务;负责省未成年人保护委员会和省综治委预防青少年违法犯罪领导小组的日常工作。
6.负责全省团的建设,推进团的基层组织建设,扩大团组织有效覆盖面,协助党组织管理团的干部,指导全省团员队伍建设;指导全省青少年事务社会工作人才队伍建设。
7.负责全省青年统战和民族团结工作;做好全省青少年外事和对外交流工作;开展对全省青年社会组织和新兴青年群体的联系服务和引导工作。
8.调查青年思想动态和青年工作状况,研究青年运动、青少年工作理论、青少年事业发展等问题,为省委、省政府决策提供依据;办好省团校。
9.完成上级交办的其他事项。
(二)机构及人员编制情况
1.“共青团湖北省委”为独立编制的省级人民团体,属财政一级预算单位,经费来源为财政拨款,定编45名,其中行政编制44名,工勤编制1名,离退休人员10名,执行政府会计制度。
2.“湖北省团校”、“湖北青年职业学院”系“一个单位,两块牌子,一套账”的管理模式,为团省委直属公益二类事业单位,经费来源为财政定额补助拨款,定编83名,离退休人员42名。省团校与省青年职业学院财务实行统一核算,执行政府会计制度。
3.“湖北省青年创业就业促进中心”系团省委直属公益一类事业单位,经费来源为财政定额补助拨款,定编10名,执行政府会计制度。
4.“湖北省青年文化传媒中心”系团省委直属公益一类事业单位,经费来源为财政定额补助拨款,定编7名,退休人员3名,执行政府会计制度。
5.“湖北省希望工程办公室”系团省委直属公益一类事业单位,经费来源为财政定额补助拨款,定编10名,执行政府会计制度。
6.“湖北省青年志愿者行动促进中心”系团省委直属公益一类事业单位,经费来源为财政定额补助拨款,定编8名,执行政府会计制度。
(三)部门预算单位构成
部门预算包括:共青团湖北省委本级、湖北青年职业学院(湖北省团校)、湖北省青年创业就业促进中心、湖北省青年文化传媒中心、湖北省希望工程办公室、湖北省青年志愿者行动促进中心共六个单位预算。








三、中国共产主义青年团湖北省委员会2019年部门预算情况说明
(一)团省委2019年收支预算情况的总体说明
按照综合预算的原则,团省委所有收入和支出均纳入部门预算管理,本次预算公布数据与省财政厅批复2019年预算数据一致。收入包括:财政拨款收入、事业收入、其他收入;支出包括:一般公共服务、教育、社会保障和就业、医疗卫生。无政府性基金支出。
2019年收支总预算7369.57万元,较2018年7690.32万元降低320.75万元,降幅4.17%,原因为2019年在财政收入持续放缓的形势下,省财政全面压缩了各预算单位财政拨款经费的安排。
(二)收入预算情况说明
本年度共安排收入7369.57万元,其中财政经费拨款6119.57万元,占83.04%;事业收入1150万元,占15.6%;其他收入100万元,占1.36%。
(三)支出预算情况说明
本年度共安排支出7369.57万元,其中基本支出3549.57万元,占48.16%;项目支出3820万元,占51.84%。
(四)财政拨款预算具体使用安排情况
本年度财政拨款支出6119.57万元,其中基本支出2883.83万元,占47.12%;项目支出3235.74万元,占52.88%。
1.一般公共服务支出(类)群众团体事务(款)3399.91万元,其中:
⑴一般行政管理事务(项)1870万元主要用于深入学习宣传贯彻党的十九大精神,坚持用习近平新时代中国特色社会主义思想武装青年、引导青年、教育青年。深入推进全省党建带团建工作、基层团组织规范化建设。广泛开展纪念五四运动100周年及建国70周年等系列活动。持续实施“青年马克思主义者培养工程”,构建分层分类的大学生思想政治引领工作体系。深化大学生就业创业促进行动、青春建功行动、大中学生素质拓展和社会实践活动、少先队工作、青年统战与外事工作、未成年人保护法实施工作、青少年公益活动等专项工作的项目支出。
⑵行政运行(项)1099.41万元主要用于机关的日常公用经费、工资福利、人员津贴补贴等基本支出。其中公用经费204.17万元;工资福利和人员津贴补贴等895.24万元。
⑶事业运行(项)430.5万元主要用于湖北省青年创业就业促进中心、湖北省青年文化传媒中心、湖北省青年志愿者行动促进中心、湖北省希望工程办公室4个公益一类事业单位的工资福利支出。
2.教育支出(类)职业教育(款)高等职业教育(项)2412.3万元, 主要用于湖北省团校(湖北青年职业学院)聘请教师、国家助学金、青少年研究实践活动、“楚天技能名师”教学岗位津贴、青少年教育经费、职工工资福利、对个人和家庭补助、日常公用支出,教学设备购置、学校物业管理、设备及房屋维修等专项支出。
3.社会保障和就业(类) 行政事业单位离退休(款) 机关事业单位基本养老保险缴费支出(项)282.9万元, 主要用于开支机关事业单位实施养老保险制度由单位缴纳的基本养老保险费支出。
4.卫生健康支出(类)行政事业单位医疗(款)行政单位医疗(项)22.76万元,主要用于行政单位基本医疗保险缴费经费,未参加医疗保险的行政单位的公费医疗经费,按国家规定享受离退休人员待遇的医疗经费; 卫生健康支出(类)行政事业单位医疗(款)事业单位医疗(项)1.7万元,主要用于未参加医疗保险的事业单位的公费医疗经费,按国家规定享受离休人员待遇的医疗经费。
(五)省对下转移支付专项经费情况说明
1.全省基层共青团工作经费1083万元
为认真贯彻落实《共青团中央、财政部关于进一步支持和推动共青团基层组织建设和基层工作的意见》(中青联发[2012]20号)文件和省委常委会决定事项通知(第九届[2012]20号)精神,切实加强全省基层共青团工作经费保障,全面推动乡镇实体化“大团委”建设,活跃基层共青团工作,根据省委提出“按照财政分级负担、满足工作需要的原则,切实加强基层团组织工作经费保障”的要求,充分发挥省级财政支持基层共青团工作的示范作用,团省委和省财政厅联合签发了《关于进一步加强全省基层共青团工作经费保障的意见》(鄂青联发[2012]50号),从2012年起,省财政对大别山区、武陵山区、秦巴山区、幕阜山区等四个连片贫困区县(市,不含市辖区)的乡镇(街道)团(工)委,按每年各2万元的标准给予补助;对其他县(市)乡镇(街道)团(工)委,按每年各0.5万元的标准给予补助,共计1083万元,2019年经费安排与2018年一致。
省财政补助基层团组织工作经费为省对下专项转移支付,经费直达县(市、区)团委,主要用于乡镇(街道)团组织根据上级团组织的工作部署和自身实际,围绕组织青年、引导青年、服务青年和维护青少年合法权益四项基本职能,重点支持推进乡镇实体化“大团委”建设,深入开展加强自身建设、培训基层团干部、青少年思想引领和文化建设、帮扶青年创业就业、培养选树青年典型、奖励支持村(社区)合作组织建设等团的重点工作,增强基层团组织活力,服务青少年成长发展。
2.全省示范性青少年综合服务平台建设180万元
中央党的群团工作会议和《中共中央关于加强和改进党的群团工作的意见》(中发〔2015〕4号)对加强新形势下党的群团工作作了新的部署和要求,2016年6月2日,中共中央办公厅印发了《共青团中央改革方案》,对团中央深化改革作出全面部署和要求,指出群团事业是党的事业的重要组成部分,群团干部是党的干部队伍的重要组成部分,基层组织是做好群团工作的基础和关键。
按照中央要求和团十七届二中全会有关部署,为扎实推进基层服务型团组织建设,加快推动团的组织网络、工作力量、服务项目在青少年身边实现有形化、日常化,团中央下发《关于全面推进青少年综合服务平台建设的通知》(中青发〔2014〕24号),决定在全团全面推进青少年综合服务平台建设。青少年综合服务平台是共青团组织使用管理的公益性、综合性服务场所,是一定区域内团组织联系青少年和开展活动的依托、整合各类资源的载体、开展服务青少年工作的阵地、共青团服务社会和青少年参与社会实践的平台。
为推动青少年综合服务平台建设的标准化、规范化、实用性和可持续发展,2015年起,全团开展示范性青少年综合服务平台创建活动,通过示范创建选树典型,带动服务平台的整体建设和发展,团中央每年按照每个平台10万元的标准支持建设100个左右全国示范性服务平台。团省委2019年按照在全省37个重点贫困县中确定6个一类支持对象,给予每县15万元经费支持;9个二类支持对象,给予每县10万元经费支持,共计180万元,2019年经费安排与2018年一致。
(六)政府采购预算安排情况说明
2019年度编制政府采购预算1766.17万元:其中机关本级470.05万元;省团校1296.12万元。服务类654.35万元;货物类161.82万元;工程类950万元。与2018年2213.99万元相比,政府采购预算安排下降447.82万元,降幅20.22%,主要原因为“湖北青年创新创业基地项目”基建经费安排减少。
(七)机关运行经费安排情况说明
2019年度编制机关运行经费(公用经费)753.31万元:其中办公费40万元、水电费163万元、邮电费32万元、其他交通费50.5万元、公务用车运行维护费16.7万元、差旅费45万元、维修(护)费98.06万元、会议费3万元、公务接待费14.3万元、工会会费55.56万元、福利费8万元、印刷费28万元、其他商品服务支出55.59万元、资本性支出143.6万元。与2018年614.39万元相比,机关运行经费预算安排增加138.92万元,增幅22.61%,主要原因为湖北省团校根据网络安全需要配置相关软件及设备。
(八)“三公”经费安排情况说明
“三公经费”包括因公出国(境)费、公务接待费、公务用车购置及运行费。2019年团省委“三公经费”支出47万元,较2018年47.1万元降低0.1万元。
1.因公出国(境)费,指单位工作人员公务出国(境)的住宿费、旅费、伙食补助费、杂费、培训费等支出。鉴于当前团省委4万元的年度因公出国(境)费用无法满足日益增长的青年外事工作任务的实际,报经省财政同意,从2019年起将“因公出国(境)经费”调整至16万元,较 2018年增加12万元,增幅300%。
2.公务接待费,指单位按规定开支的各类公务接待(含外宾接待)支出。2019年经费安排支出14.3万元,与2018年一致。
3.公务用车购置及运行费,指单位公务用车购置及租用费、燃料费、维修费、过路过桥费、保险费、安全奖励费用等支出。公务用车指用于履行公务的车辆,包括领导干部专车、一般公务用车和执法执勤用车。2019年,按照事业单位公车改革要求,省团校减少2台公务用车,团省委实际公务用车保有总量由6台降低为4台,无新购公务用车安排。公务用车运行维护费经安排支出16.7万元,较2018年28.8万元减少12.1万元,降幅42.01%。
(九)举借政府债务情况说明
本单位无举借政府债务情况。
(十)国有资产占用情况说明
2019年,按照事业单位公车改革要求,省团校减少2台公务用车,团省委实际公务用车保有总量较2018年6台减少为4台。无单位价值50万元以上通用设备,无单价100万元以上专用设备,与2018年一致。
四、中国共产主义青年团湖北省委员会预算绩效情况
(一) 部门预算绩效开展情况
团省委按照预算绩效工作“预算编制有目标、预算执行有监控、预算完成有评价、评价结果有反馈、反馈结果有应用”的工作原则,积极开展了2017年度项目支出和整体支出绩效自评工作,将财政资金全部纳入绩效评价范围,并将2017年度绩效评价结果充分运用到2019年部门预算绩效目标的编制工作中,切实提高了绩效目标的科学性、优化提高了财政资金配置和使用效益。目前,我单位已完成了2018年度预算绩效管理目标完成情况的收集与汇总,为即将开展的自评工作打下了坚实的基础。


五、专业名词解释
1.财政拨款收入:指省级财政当年拨付的资金。
2.事业收入:指中央和地方各部门所属事业单位的业务收入上缴国家预算的资金。
3.其它纳入预算管理的非税拨款:包括教育系统的学费、住宿费,高校委托培训费,党校收费,教育考试教务费,函大、电大、夜大及短训费等教育收费,全额缴入财政专户,纳入财政预算管理。
4.一般公共服务支出(类)群众团体事务(款):指各级人民团体、社会团体、群众团体以及工会、妇联、共青团组织(包括中华青年联合会)等方面的支出。
5.教育支出(类)职业教育(款)高等职业教育(项):指经国家批准设立的高等职业大学、专科职业教育等方面的支出。
6.社会保障和就业(类)行政事业单位离退休(款)归口管理的行政单位离退休(项):指实行归口管理的行政单位(包括实行公务员管理的事业单位)开支的离退休经费。事业单位离退休费(项)指实行归口管理的事业单位离退休经费。
7.卫生健康支出(类)医疗保障(款)行政单位医疗(项):指财政部门集中安排的行政单位基本医疗保险缴费经费,未参加医疗保险的行政单位的公费医疗经费,按国家规定享受离休人员、红军老战士待遇人员的医疗经费。事业单位医疗(项)指财政部门集中安排的事业单位基本医疗保险缴费经费,未参加医疗保险的事业单位的公费医疗经费,按国家规定享受离休人员待遇的医疗经费。
中国共产主义青年团湖北省委员会
2019年2月18日
鄂公网安备42010602001485号